The photos you provided may be used to improve Bing image processing services.
Privacy Policy
|
Terms of Use
Can't use this link. Check that your link starts with 'http://' or 'https://' to try again.
Unable to process this search. Please try a different image or keywords.
Try Visual Search
Search, identify objects and text, translate, or solve problems using an image
Drag one or more images here,
upload an image
or
open camera
Drop images here to start your search
To use Visual Search, enable the camera in this browser
All
Search
Images
Inspiration
Create
Collections
Videos
Maps
News
More
Shopping
Flights
Travel
Notebook
Top suggestions for Negative Control for SysV
SysV
Unix
SysV
Init
SysV
Abi
Reboot
SysV
Systemd
Unix System
V
SysV
Communication Protocol
Runit vs
SysV
SysV
Cheatshhet
SysV
Init Script
Mr Sys
Art
Systemd vs
System V
Linux Message
Queue
Init
Linux
SysV
Runlevels and SMF Milestones
Explore more searches like Negative Control for SysV
Primary
Antibody
ATH
Operon
Gene
Regulation
Lac
Operon
Glucose
Test
Western
Blot
Human
Serum
What
is
Agar
Plate
Anxious
Thoughts
95th
Percentile
Clip
Art
Real-Time
PCR
Flow
Cytometry
Black
Icon
Gel
Electrophoresis
Feedback
Loop
What Is
Purpose
What Is
Positive
DNA
Gel
Induction
System
PCR
Reaction
PCR Gel
Electrophoresis
Serum
Biology
Group.
Examples
Purpose
Meaning
Definition
Science
TLC
Inducible
Experiment
LRW
Is
What Test
Is
Define
Base Scope
Dpib
Gene
Samples
Process
People interested in Negative Control for SysV also searched for
Treatment
Research
Test
Transcription
PCR
Example
Biology
Design
Tube
Exposure
Microbiology
Blank
P63
Autoplay all GIFs
Change autoplay and other image settings here
Autoplay all GIFs
Flip the switch to turn them on
Autoplay GIFs
Image size
All
Small
Medium
Large
Extra large
At least... *
Customized Width
x
Customized Height
px
Please enter a number for Width and Height
Color
All
Color only
Black & white
Type
All
Photograph
Clipart
Line drawing
Animated GIF
Transparent
Layout
All
Square
Wide
Tall
People
All
Just faces
Head & shoulders
Date
All
Past 24 hours
Past week
Past month
Past year
License
All
All Creative Commons
Public domain
Free to share and use
Free to share and use commercially
Free to modify, share, and use
Free to modify, share, and use commercially
Learn more
Clear filters
SafeSearch:
Moderate
Strict
Moderate (default)
Off
Filter
SysV
Unix
SysV
Init
SysV
Abi
Reboot
SysV
Systemd
Unix System
V
SysV
Communication Protocol
Runit vs
SysV
SysV
Cheatshhet
SysV
Init Script
Mr Sys
Art
Systemd vs
System V
Linux Message
Queue
Init
Linux
SysV
Runlevels and SMF Milestones
680×227
researchgate.net
Error results: SYSV(-), PSYSV(--), RPSYSV( ) | Download Scientific Diagram
227×227
researchgate.net
Error results: SYSV(-), PSYSV(--), RPSYS…
600×766
researchgate.net
Detection of respiratory viruse…
470×437
researchgate.net
(A) represent Positive control, (B) represent neg…
Related Products
Negative Control Kit
Negative Control Antibody
Negative Control PCR
488×645
ResearchGate
Negative controls. A, neg…
1524×783
chegg.com
Solved Goal: Learn to use SysV IPC semaphoresWe will start | Chegg.com
850×241
researchgate.net
Visualization of DNA amplification from SYSV-infected shallots using... | Download Scientific ...
1615×1036
www.reddit.com
This is X running on SysV right? Or a SysV-derived OS exclusive to CERN…
450×333
guide.debianizzati.org
SysV - Guide@Debianizzati.Org
800×534
sciencephoto.com
Negative respiratory syncytial virus test, conceptual image - Stock Image - F036/…
1280×720
www.youtube.com
What's the difference between SysV and SysV-like systems when changing runlevels? - YouTube
320×320
researchgate.net
Cycle threshold of patients positive for 1 of the 17 re…
Explore more searches like
Negative Control
for SysV
Primary Antibody
ATH Operon
Gene Regulation
Lac Operon
Glucose Test
Western Blot
Human Serum
What is
Agar Plate
Anxious Thoughts
95th Percentile
Clip Art
781×623
linuxopsys.com
How to Enable or Disable Services in Ubuntu Systemd
509×631
researchgate.net
Putative restriction sites of HSVd-lycv vs HSV…
777×577
pmc.ncbi.nlm.nih.gov
Burden of respiratory syncytial virus (RSV) infection in Germany: a systematic revie…
745×955
pmc.ncbi.nlm.nih.gov
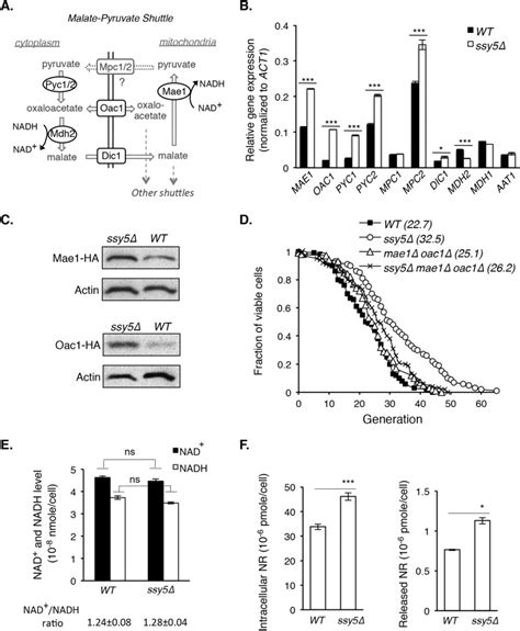
Reduced Ssy1-Ptr3-Ssy5 (SPS) Signalin…
745×904
pmc.ncbi.nlm.nih.gov
Reduced Ssy1-Ptr3-Ssy5 (SPS) Signaling …
725×733
pmc.ncbi.nlm.nih.gov
A Pseudovirus-Based Entry Assay to Evaluate Neutralizing Activity a…
736×304
pmc.ncbi.nlm.nih.gov
A Pseudovirus-Based Entry Assay to Evaluate Neutralizing Activity against Respiratory Syncytial ...
787×868
pmc.ncbi.nlm.nih.gov
Respiratory syncytial virus co-opts hypoxia-inducible factor-1…
850×633
researchgate.net
Respiratory syncytial virus neutralising antibody titres from 7…
640×640
researchgate.net
Oncolytic viral potency assay for VSV-NDV …
504×137
researchgate.net
Scale colour introduced to visualize in the Symv index the severity of... | Download Scientific ...
1159×1800
www.pnas.org
Respiratory syncytial virus …
407×340
scielo.org.co
Designing robust control-based HIV-treatment
429×355
scielo.org.co
Designing robust control-based HIV-treatment
371×324
scielo.org.co
Designing robust control-based HIV-treatment
320×320
researchgate.net
Factors predicting sustained virological response (SVR)…
660×434
researchgate.net
Susceptible, infectious, and whole population in the SISV model without... | Download Sci…
1024×768
slideplayer.com
April 24-28, 2013 Amsterdam, The Netherlands - ppt download
People interested in
Negative Control
for SysV
also searched for
Treatment Research
Test
Transcription
PCR
Example Biology
Design
Tube
Exposure
Microbiology
Blank
P63
550×406
mdpi.com
Fractional Optimal Control Model and Bifurcation Analysis of Human Syncytial Respiratory Virus ...
1984×1575
mdpi.com
Fractional Optimal Control Model and Bifurcation Analysis of Human Sync…
3073×1891
mdpi.com
Clinical Characterization of Respiratory Syncytial Virus Infection in Adults: A Neglected Disease?
600×1522
researchgate.net
Syt IV expression in …
660×447
researchgate.net
Susceptible subpopulation in the SISV model with two different... | Download Scie…
Some results have been hidden because they may be inaccessible to you.
Show inaccessible results
Report an inappropriate content
Please select one of the options below.
Not Relevant
Offensive
Adult
Child Sexual Abuse
Feedback